沙漠中的加密绿洲:迪拜VASP牌照概览及申请指南

迪拜政府长期以来都给予区块链和Web3行业全方位的大力支持,通过诸如2016年推出的迪拜区块链战略、2019年由迪拜未来基金会与世界经济论坛合作成立的阿联酋第四次工业革命中心以及2022年的迪拜元宇宙战略等举措,为数字机遇奠定了坚实的基础。

沙漠中的加密绿洲:迪拜VASP牌照概览及申请指南

雄心勃勃的政府战略和世界一流的商业友好环境支撑着迪拜作为数字创新枢纽的吸引力,尤其对于区块链和Web3行业的创业者和投资者而言。迪拜的虚拟资产服务提供商(Virtual Asset Service Providers,VASP)制度因其清晰明确的监管框架,专业高超的监管水准,平易近人的监管姿态,以及鼓励创新和防范风险并重的监管方针而声名远播,不仅持续吸引着全球各地源源不绝的区块链和Web3创业者和投资人,行业巨头们也纷至沓来,在此安营扎寨。

迪拜虚拟资产监管局及其监管框架

根据《迪拜酋长国2022年第(4)号法律虚拟资产监管法》(Law No.(4)of 2022 Regulating Virtual Assets in the Emirate of Dubai),负责监管迪拜酋长国所有区域(包括特别开发区和自由区,但不包括迪拜国际金融中心)的虚拟资产和虚拟资产活动的主管机构迪拜虚拟资产监管局(Virtual Assets Regulatory Authority,下文简称VARA)于2022年3月成立。VARA在创建迪拜先进的法律框架中发挥中心作用,以保护投资者并为虚拟资产行业治理建立国际标准,同时支持无国界经济的愿景。

迪拜对虚拟资产的监管框架由一整套自上而下完整的法律和规则体系构成。在法律法规层面,《迪拜酋长国2022年第(4)号法律虚拟资产监管法》(Law No.(4)of 2022 Regulating Virtual Assets in the Emirate of Dubai)处于最高位阶,《2023年虚拟资产及相关活动条例》(Virtual Assets and Related Activities Regulations 2023)则给出了一套涉及牌照许可、反洗钱和打击资助恐怖主义、规制市场营销行为等各个方面的具体详细的虚拟资产监管框架,旨在提供监管确定性。该框架建立在经济可持续性和跨境金融安全的原则之上。阿联酋一直承诺安全地使这些推动因素,更新其监督和监管方法,解决因滥用新技术而产生的全球洗钱(ML)和恐怖融资(TF)风险。

沙漠中的加密绿洲:迪拜VASP牌照概览及申请指南

《条例》第五部分即《VA活动规则手册》,是一套完整全面的合规指南。它分为强制性规则手册以及VA活动和其他规则手册两部分,前者适用于所有VASPs,后者则是针对前述八种不同的VASP牌照类型分别提出的特别行为准则。

强制性规则手册作为普适性的合规指南,重要性不言而喻。其中,《公司规则手册》规定了VASP组织和管理公司、董事会、高管和员工的方式,以及持续维护合适的内部控制和管理系统。此外,公司规则手册还涵盖公司治理要求和ESG责任。《合规与风险管理规则手册》列出了监管合规和合规管理系统实施的一般原则,包括任命合规官以及记录保存和审计要求。《合规与风险管理规则手册》还规定,VASP必须始终遵守所有适用法律、法规、规则和指导以及国家、国际和行业最佳实践下的所有税务报告义务,包括适用的美国海外账户税收合规法案(FATCA)。《技术和信息规则手册》规定了技术治理、控制和安全,包括网络安全(以及其他法律和监管)义务,以及个人数据保护合规要求和合规计划。《市场行为规则手册》为营销、广告和促销法规和要求提供指导。

VASP牌照及其分类

迪拜虚拟资产监管局(VARA)已确定了八项不同的受监管虚拟资产 (VA) 活动,并对监管范围进行了分类。任何虚拟资产服务提供商(VASP),如果希望提供以下虚拟资产活动(无论是向酋长国居民的客户提供服务,还是在活动被允许的情况下向全球客户服务),必须在迪拜酋长国境内开始运营之前,向VARA申请并获得牌照。

迪拜虚拟资产服务提供商(VASP)牌照包括:

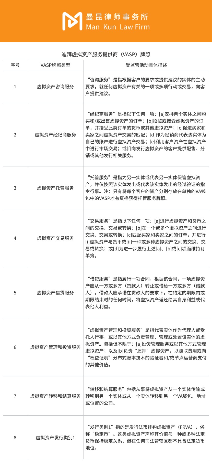
1.虚拟资产咨询服务

“咨询服务”是指根据客户的要求或提供建议的实体的主动要求,就任何虚拟资产有关的一项或多项行动或交易,向客户提供建议。这种服务旨在帮助客户了解和应对虚拟资产市场的复杂性,提供专业的建议和战略,以便他们做出明智的决策。咨询服务可能包括市场分析、风险评估、投资策略建议、法规合规指导等内容,确保客户在虚拟资产领域的操作安全且合法。

2.虚拟资产经纪商服务

“经纪商服务”是指以下任何一项:

[a]安排两个实体之间购买和/或出售虚拟资产的订单;[b]招揽或接受虚拟资产的订单,并接受此类订单的货币或其他虚拟资产;[c]促进买家和卖家之间虚拟资产交易的匹配;[d]作为经销商代表该实体为自己的账户进行虚拟资产交易;[e]利用客户资产在虚拟资产中进行市场交易;或[f]向发行虚拟资产的客户提供配售、分销或其他发行相关服务。这些服务旨在为客户提供便捷的虚拟资产交易渠道,通过专业的经纪服务确保交易的顺利进行和资产的安全管理。

3.虚拟资产托管服务

“托管服务”是指为另一实体或代表另一实体保管虚拟资产,并仅按照该实体发出或代表该实体发出的经过验证的指令行事。需要注意:只有将每个客户的资产分别存放在单独的VA钱包中的VASP才有资格获得托管服务牌照。托管服务提供了一种安全的资产保管方式,减少了资产被盗或丢失的风险,并确保客户的资产在任何时候都受到严格的管理和保护。

4.虚拟资产交易服务

“交易服务”是指以下任何一项:

[a]进行虚拟资产和货币之间的交换、交易或转换;[b]在一个或多个虚拟资产之间进行交换、交易或转换;[c]匹配买家和卖家之间的订单,并进行[i]虚拟资产与货币或[ii]一种或多种虚拟资产之间的交换、交易或转换;或[d]为进一步履行上述[a]、[b]或[c]项而维持订单簿。交易服务旨在提供多样化的虚拟资产交易选项,满足客户不同的交易需求,提升市场的流动性和交易效率。

5.虚拟资产借贷服务

“借贷服务”是指履行一项合同,根据该合同,一项虚拟资产应从一方或多方(贷款人)转让或借给一方或多方(借款人),借款人应承诺在贷款人的要求下,在约定的期限内或期限结束时的任何时间,将虚拟资产返还给其自身利益或代表他人利益。借贷服务为用户提供了一种灵活的资金管理方式,满足短期或长期的资金需求,同时确保借贷双方的利益和安全。

6.虚拟资产管理和投资服务

“虚拟资产管理和投资服务”是指代表实体作为代理人或受托人行事,或以其他方式负责管理、管理或处置该实体的虚拟资产。包括但不限于:

[a]投资管理服务或以其他方式管理虚拟资产;以及[b]负责“质押”虚拟资产,以赚取费用或向“权益证明”分布式账本技术的验证者和/或节点运营商支付的其他价值。

这些服务旨在帮助客户有效管理和增值其虚拟资产,通过专业的投资策略和管理手段实现资产的最大化收益。

7.虚拟资产转移和结算服务

“转移和结算服务”包括从事将虚拟资产从一个实体传输或转移到另一个实体或从一个实体转移到另一个VA钱包、地址或位置的公司。转移和结算服务确保虚拟资产的安全和高效转移,降低资产转移过程中的风险,提升客户体验。

8.虚拟资产发行类别1

“发行类别1”指的是发行法币挂钩虚拟资产(FRVA),俗称“稳定币”。这类虚拟资产声称其价值与一种或多种法定货币保持稳定关系,但在任何司法管辖区都不具备法定货币地位。稳定币的发行为市场提供了一种相对稳定的交易媒介,有助于减少市场波动,提高交易的稳定性和可预测性。

这些VASP牌照类型和相应的服务规范,为虚拟资产服务提供商提供了详细的操作指南,确保在提供服务过程中符合相关法规要求,保障客户的合法权益和资产安全。

迪拜虚拟资产服务提供商(VASP)牌照全景图如下。

沙漠中的加密绿洲:迪拜VASP牌照概览及申请指南

VASP可以申请多项活动的许可,并将它们聚合在单一的总体牌照下,除非涉及虚拟资产托管服务。获得许可从事多项活动的VASP必须完全满足每项活动的要求,并始终保持合规。

虚拟资产托管服务是唯一需要从其他虚拟资产服务许可类别中分离出来的受监管活动。在这种情况下,必须作为一个独立的法人实体设立虚拟资产托管人,在治理上保持独立性和非关联关系,并持有独立的牌照。

此外,获得许可的VASP被禁止在受监管活动许可下进行自营交易或交易其集团的资产组合。为了确保公平和透明的市场操作,必须为自营交易设立一个独立的公司。自营交易和集团资产管理需要明确的分离,以防止潜在的利益冲突,并确保所有客户都能在一个公平和受保护的环境中进行交易。

申请流程

任何希望在迪拜(不包括迪拜国际金融中心Dubai International Finance Centre,DIFC)或从迪拜开展虚拟资产活动的公司都有法律义务在开始运营之前获得VARA的许可。

大陆公司可通过迪拜经济与旅游局(Dubai’s Department of Economy and Tourism,DET)提交申请,或通过迪拜酋长国(DIFC除外)的任何迪拜自由区(Free Zone, FZ)提交申请。自由区是提供关税优惠和税收减免给投资者的特殊经济区,每个自由区都由一套特别的规章制度管理。在自由区设立公司的好处包括100%外资所有权、100%资本和利润汇回以及快速简便的企业设立。迪拜有超过20个自由区运营,其中大多数集中于一个或多个特定领域,为这些领域内的公司提供营业执照,通常涵盖贸易、服务和工业活动。

沙漠中的加密绿洲:迪拜VASP牌照概览及申请指南

对于新成立的公司,申请流程如下:

第一阶段

  1. 向迪拜经济旅游局(Dubai Economy&Tourism,DET)或相关自由区(Free Zone,FZ)提交初始披露调查问卷(Initial Disclosure Questionnaire,IDQ)。
  2. 根据需要提供其他文件,包括但不限于业务计划以及公司实际所有人和高级管理人员的详细信息。
  3. 支付开始申请审核所需的初始费用(通常为牌照申请费的50%)。
  4. 获得初步批准,以最终确定公司的合法成立并完成运营设置,包括办公空间租赁、员工入职等。

需要注意,在第一阶段中,即使获得初步批准的公司还不被允许开展虚拟资产活动。

第二阶段

  1. 收到初步批准后,按照VARA提供的指导准备并提交文件。
  2. 直接从VARA获得有关提交内容的反馈,其中可能包括会议、访谈和提交进一步的文件。
  3. 缴付剩余的申请牌照费用及第一年的监管费用。
  4. 获得VASP牌照,但可能受运营条件的限制。

如果公司的活动超出监管范围或公司可能不符合适当的监管标准,VARA保留不颁发VASP牌照的权利。

VASP牌照申请流程图如下。

沙漠中的加密绿洲:迪拜VASP牌照概览及申请指南

对于在2023 年 2 月之前开展虚拟资产业务的公司(旧有VA运营商),VARA 已邀请所有此类公司申请迪拜传统计划。该计划使组织能够无缝过渡到VARA的监管框架。VARA与经济和旅游部以及自由区委员会合作,就此开展了各种培训课程和宣传计划。

作为监管流程的一部分,VARA已要求迪拜所有旧有VA运营商通过填写初始披露问卷(IDQ)进行注册。收到申请确认通知(AAN)的VASP可以继续获取旧有运营许可证(LOP)或无异议认证(NOC)。

旧有运营许可证(LOP)为VASP提供了在有限时间内过渡到全面虚拟资产监管制度的机会,前提是它们满足基本监管要求。它还具有其他好处,包括许可费最高50%的折扣和降低的资本要求。此许可证有效期为12个月,使VASP有足够的时间来制定和遵守全面的许可和监管要求。

小结与展望

VASP制度的确立,是迪拜对金融科技创新的一次深思熟虑的布局。一方面,它以严格的合规要求和先进的风险管理框架,为投资者提供了一个安全、透明、高效的市场环境。另一方面,随着更多合规的VASP在此落户,迪拜有望成为连接东西方的数字资产枢纽,促进全球金融资源的流动与融合。

VASP制度有望成为迪拜金融科技创新的催化剂,进一步推动区块链、虚拟资产等Web3技术的发展。VASP制度也是迪拜一次有益的尝试,在合规的框架下推动科技和商业创新。期待迪拜能够开启一个更加开放、包容、共赢的数字经济新时代。

VIRTUAL2.15%
此页面可能包含第三方内容,仅供参考(非陈述/保证),不应被视为 Gate 认可其观点表述,也不得被视为财务或专业建议。详见声明
  • 赞赏
  • 评论
  • 转发
  • 分享
评论
请输入评论内容
请输入评论内容
暂无评论