Gate Booster 第 4 期:发帖瓜分 1,500 $USDT
🔹 发布 TradFi 黄金福袋原创内容,可得 15 $USDT,名额有限先到先得
🔹 本期支持 X、YouTube 发布原创内容
🔹 无需复杂操作,流程清晰透明
🔹 流程:申请成为 Booster → 领取任务 → 发布原创内容 → 回链登记 → 等待审核及发奖
📅 任务截止时间:03月20日16:00(UTC+8)
立即领取任务:https://www.gate.com/booster/10028?pid=allPort&ch=KTag1BmC
更多详情:https://www.gate.com/announcements/article/50203
IOSG:Web3将如何带来下一波Marketplace变革浪潮?
1.引言
过去二十年,随着电子商务的崛起、社交媒体的爆炸式增长以及移动互联网的普及,Web2市场平台经历了令人瞩目的发展。1995年Craigslist问世,并用简单而高效的列表方式连接了各种需求,从社区活动到住房租赁,再到工作和服务。随后一个又一个在线平台巨头迅速崛起,简化了交易流程,更高效地连接了供需,以网络效应在各自的领域中迅速扩展,替代了Craigslist的众多分类,还通过专业化和细分化创造了新的商业模式和服务。Airbnb颠覆了住宿行业,Redfin重塑了房地产市场,而Indeed和LinkedIn则彻底改变了求职招聘的方式,每一次人们生活形式变迁和技术升级,市场平台这个赛道总会涌现出头部的公司,通过提供前所未有的供需链接效率,彻底改变消费者的体验,实现强大的飞轮效应和深厚的护城河。
Web2 platform vs. Craigslist, Souce: The Gong Show
然而,随着这些Web2市场平台的逐渐成熟,它们也开始面临越来越明显的瓶颈。创新的缺乏、巨头垄断、高昂的中介费用、复杂的跨境支付流程、数据隐私问题以及透明度的不足,在限制这些平台的未来增长潜力。
许多平台由于施加了高达20-40%的平台费用(比如苹果公司对所有App Store上进行的销售收取30%的佣金),直接影响了小型供应商的盈利能力,并削弱了传统消费者的需求。数据隐私问题也愈发突出,2023年美国发生了3205起数据泄露事件,影响了数百万用户。一项调查显示,73%的消费者比几年前更关心他们的数据隐私,89%的消费者不再信任品牌会正确处理他们的数据,这些都使得用户对平台的信任度大打折扣。此外,垄断行为也引发了对公平竞争和用户权益的担忧,Web2市场的中心化特性使得平台可以对市场中的产品和服务施加过多的控制。例如,亚马逊被指控滥用内部数据以及偏向其自有品牌的搜索结果等等。
在这样的背景下,Web3技术的出现带来了革命性的变革。去中心化网络和代币经济有望在Marketplace的底层供需链接中解决这些传统系统的固有局限性。同时,独有技术(RWA,互操作性,链上声誉以及DAO等)也能为传统功能及用户体验锦上添花,重新构想数字商务的基础,开辟新的商业模式,并促进全新的网络效应。
2. Marketplace基本构成
对于企业而言,市场平台是提供订单履行、支付处理到物流服务、数据分析的综合生态系统,对于消费者,市场平台让他们得以快速浏览、比较并从广泛的商品和服务中购物。回归本质,Marketplace是连接需求方(终端消费者)和供应方(卖家或供应商)的中介,通过收取交易一定比例作为佣金或服务费,或通过提供增值服务(如支付处理、产品交付和客户支持)收取额外费用来实现盈利。核心功能是访问和可见性,提供卖家可以接触广泛受众,买家可以轻松找到所需商品的平台。通过聚集供需提高效率,降低搜索和交易成本,并通过提供一定的安全机制,如评价系统、托管服务和争议解决来实现信任。
Source: LinkedIn
一个成功Marketplace平台离不开:
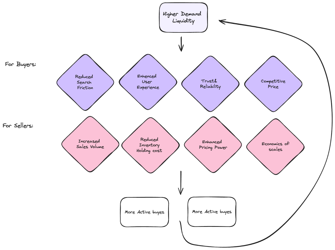
对于买家来说,高需求流动性意味着更少的搜索、更低的价格和更好的用户体验;对于卖家来说,则意味着更高的销售量、更低的库存成本以及更好的定价能力。两者互相促进实现平台增量的交易活动和更好的收益。
Source: IOSG
Uber Compounding Flywheel, Source: LinkedIn
以当年Blur与OpenSea的竞争为例,除了空投激励带来的优势,Blur针对NFT市场主要交易量贡献者(专业交易员)的需求,推出了更具有精准PMF的产品。允许交易者批量购买NFT的高级扫货工具、聚合多个市场的列表、更快的交易速度和更低的Gas费用,从而提升了需求流动性。除此以外,Blur首先推出的竞价墙(Bid Wall)允许用户在特定价格范围内批量出价,这种机制使得卖家能够更容易地找到买家,减少价格波动,提高交易效率和流动性,凭借这些优势,Blur在短时间内迅速提升日均销售额,到如今占据NFT Marketplace 63.1%的市场份额。更高的需求流动性带动了需求的进一步增长,形成了自我强化的飞轮效应,巩固了Blur在市场中的地位。
Source: Delphi Digital
Source: Dune
优化供需是对传统市场平台成功的要素,这对于我们探索Web3市场平台的潜力至关重要。Web3技术如何优化供需链接,经济效益,使其对所有参与者而言更加有价值、高效,进一步革新平台的运作模式和经济效应,是本文接下来要探讨的重点。
3. Web3如何赋能Marketplace
3.1去中心化:用户数据控制与抗审查能力
传统的中心化市场平台不仅存在用户数据滥用的风险,还容易被操控和审查。亚马逊等电商巨头不仅掌握了用户的购物习惯、搜索记录,还通过这些数据进行优先显示其自有品的推荐甚至价格操控。而类似Facebook的剑桥分析丑闻,更是直接暴露了用户数据被滥用的巨大风险。此外,近年来,eBay等平台在应对用户发布的争议商品时,因受到压力而下架或屏蔽内容,引发了关于平台审查和内容控制的广泛讨论。
Web3 市场平台建立在分布式节点网络上运行。减少对单一中介的依赖提高了系统的安全性和抗审查能力,意味着用户对其数据拥有更大的控制权。能决定共享内容并确保其交易信息不受中心化泄露的影响,与用户对数据隐私和控制的需求日益增长相一致,去中心化的优势是Web3 Marketplace的一个重要发展方向。
去中心化Marketplace以往的障碍是无法实现媲美传统市场的用户体验,而如今的技术和宏观环境已经发生了翻天覆地的变化,Layer2,跨链, DID,NFT,链抽象等,结合Visa和Mastercard开始支持加密货币支付,越来越多的DeFi平台寻求合规性认证等,都在推进Mass adpotion的实现,未来的去中心化市场能缩短和传统市场的差距克服过去的障碍,实现更广泛的应用和普及。
3.2 透明性与不可篡改性:收藏品市场的革命
区块链底层技术的透明性与不可篡改性,也在收藏品和奢侈品市场中展现了巨大潜力。奢饰品溯源的技术能减少传统冗长的验证和交易流程,使交易变得更加高效和透明。比如专注于体育纪念品和收藏级卡片交易的Courtyard.io为每个物品创建了一个不可篡改的数字记录,通过区块链技术将实物收藏品(如珠宝、奢侈品和艺术品)进行代币化,并存储在安全的设施中。每个收藏品都与一个NFT(非同质化代币)绑定,用户可以验证物品的真实性和所有权历史,消除传统市场中的繁杂验证流程,同时确保物品的安全存储和透明交易。
3.3 跨境支付与全球可及性
在Web2中,支持跨境支付需要与各种本地系统进行国际化整合。超过 80% 的 YouTube 用户居住在美国以外。要支持每个地区的本地货币支付,平台必须与国际支付网关集成。许多平台由于缺乏资源而无法覆盖长尾地理区域。但Web3实现了无与伦比的无许可性和全球可及性。通过各种扩容技术的发展,交易费用也显著降低,降低了参与门槛。
3.4 智能合约与资产逻辑嵌入
传统的Web2市场平台存在流动性碎片化的问题,这意味着卖家必须在不同的平台上分别列出和定价商品,导致流动性被分散,用户体验较差,且往往需要支付较高的交易费用。然而,在Web3的市场平台中,智能合约让数字资产可以在多个市场平台上高效地出售、交易和展示,通过这种流动性聚合,卖家可以集中资源,以更具竞争力的价格出售商品,而买家也因此能够享受到更优惠的交易。
此外,数字资产的可编程性质允许将逻辑直接嵌入到资产中,而不是依赖于控制资产的应用程序,为创新的商业模式和更灵活的资产管理提供了可能性。相对于传统市场,实现对商品所有者或创作者更好的赋权。现如今大部分的NFT市场大都嵌套了这样的逻辑,例如blur和zora所做的在NFT中嵌入版税逻辑,实现创作者在每次二次销售中的持续收入流,这在传统艺术市场中是难以实现的。
Source:Messari
3.5 代币激励机制和经济模式
一个市场平台买卖方可以快速达成交易的底层实质,是市场上有充足的买家和卖家数量基础,对于传统平台,吸引初始用户和供给“冷启动问题”通常是一个重大挑战,在达到一定规模之前,一个Marketplace平台的价值很小。
Source:Reddit
传统Marketplace通常需要巨额的营销支出来解决这个起步问题,但Web3技术可以通过代币激励来解决这一问题。通过代币经济学平台的增长和价值创造。这种"比免费更好"的商业模式可以奖励早期参与者,创造一个自我强化的生态系统,促进快速的用户和供应商的增长。平台之后也可以利用代币经济维持用户留存。
不同类型的Marketplace可以应用不同的代币激励策略。根据供给模式的不同,项目方可以设计针对性的激励机制,这里借助Mason Nystrom的文章定义的两类市场进行分析:
两种市场都可以通过代币激励结局冷启动问题。具体实施起来,激励机制不仅提高了用户的参与度,还为平台带来了更高的流动性和活跃度,帮助平台市场解决最困难的初始用户和供给基础的挑战。通过针对不同供给模式设计的代币激励策略,Web3平台可以实现更高的用户参与度和供应商活跃度,从而推动平台的快速增长和长期成功。
3.6 从去中心化治理到社区导向市场
开发者可以利用Web3技术构建全新的市场形式,比如通过DAO管理,将DeFi、NFT和元宇宙概念融合,形成创新应用,去提升市场的透明度和公正性,增强了用户的参与感和归属感。让用户直接参与Marketplace的决策过程,从而将平台转变为社区驱动的生态系统。这种模式能吸引更忠诚平台粘性更强的用户群体,使得Marketplace能够更灵活地适应用户需求的变化,扩展功能和吸引力。
比如Blur通过创建DAO,空投BLUR让代币持有者参与平台治理,赋予用户在关键决策中的话语权,与OpenSea的中心化治理结构相比,Blur的DAO治理模式更好地对齐了用户与平台的利益,空投机制不仅奖励了活跃用户,还通过赋予他们治理权激励用户更积极地参与平台的交易和互动,进一步推动市场扩展。Blur通过多阶段游戏化的设计,鼓励特定的用户行为,例如通过积分系统激励用户在平台上进行出价,并根据忠诚度和交易行为发放奖励。
Blur Season 3 Airdrop, Source:Blur
结合DAO模式,未来的Web3 Marketplace可以打造更开放、更具互动性的社区导向市场平台。我们熟悉的空前成功的直播带货模式正是这种社区导向市场的一个成功范例。我们已经看到像 Instagram 和 TikTok 这样的社交媒体平台利用其庞大的用户群体,打造了充满活力的社交商务中心。类似Whatnot这样的社区驱动模式的成功,它通过将买卖收藏品、玩具和其他爱好相关的物品与内容创作、互动和分享结合,成为美国最大的在线拍卖和直播购物平台。这种模式为Web3市场平台的发展提供了现实的借鉴。
在Web3领域,类似的社区导向模式也可以被应用。例如District0x提供的去中心化市场创建和管理工具,允许用户轻松创建自己的市场,促进社区的参与和互动。此外链上球星卡交易所 Arena Club,其推出的 Showroom 功能允许收藏家和体育明星创建个性化的虚拟展示厅,将自己的收藏品以NFT形式公开展示给社区成员并上架,增强了社区互动,进一步提升交易活跃度。
Source: Arena Club
通过SocialFi的发展融入,预计未来会有Web3 Marketplace可以更好地将用户的社交互动与交易活动结合起来,使用户不仅能在平台上进行买卖,还能通过社区互动、内容创造和分享等方式,增加平台的粘性和用户忠诚度。例如,用户可以通过代币奖励机制在社交互动中获得收益,或者通过NFT展示和交易与其他社区成员建立联系,进一步推动平台的活跃度和交易频率。
3.7 代币化实物资产(RWA)的新型市场
除了为现有市场提供优化,Web3新技术带来了许多创新市场包括数据/去中心化AI市场,以DePIN实现的无线网络市场、存储/计算资源市场,这里我们讨论更接近消费者端的,RWA带来的传统创新的交易方式。
正如Polygon Labs的Colin Butler所说,2024可以称之为是Year of Tokenization,技术障碍在被逐步突破,传统金融对Crypto的接受程度在提高。对于RWA,不管是体量还是维度都在增加,根据波士顿咨询集团(Boston Consulting Group)的报告,2023年RWA代币化市场的规模为0.6万亿美元,而这个数字预计将在2030年达到16万亿美元。传统资产管理和交易方式的在进行根本性的变革,RWA在数量和资产范围都正显著扩大。从最初集中的法定货币,黄金、房地产,到艺术品,奢侈品、无形资产等等,代币除了实现基本的Defi借贷功能,被代币化的实物资产也不可或缺地需要相符的Marketplace交易平台。将来还会有更多的现实资产得以实现上链交易,让更多的资产类别能够进入市场,增加Web3市场的深度和广度,催生新的市场和金融产品和商业模式。
RWA 市场能提供更好的流动性,传统上难以交易的资产(如房地产)通过代币化变得更易于通过平台买卖,市场流动性大大增强。平台如RealT允许投资者购买代表房产部分所有权的代币。让供给方的房地产所有者可以通过代币化其资产,获得更多的融资渠道和流动性。需求方的投资者可以以较低的成本和更高的灵活性参与房地产市场,购买和出售部分房产。
做奢侈品代币化赛道的项目例如Kettle Finance,通过vaults储存,将奢侈品(如高端手表)带到链上,创建一个透明、高效的市场,让有投资需求的客户不需要处理存储和物流,以专心致力于奢侈品portfolio构建和投资交易,实现更低的成本和更高的灵活性。也让奢侈品所有者和商家可以通过代币化其资产,获得更多的融资渠道和流动性。自启动以来,Kettle Finance已经代币化了340多块奢侈手表,促成了2000万美元的交易量,并生成了600万美元的贷款量。这些例子都告诉我们RWA Marketplace有潜力提高市场效率,为投资者和资产亦或买家和商户创造更多价值。
4.未来还会有什么样的Web3 Marketplace?
Web3市场平台的潜力在于能够为传统难以解决的痛点和瓶颈提供新的解决方案,为那些已趋于陈旧的市场注入新的流动性,并带来了全新的商业模式。随着技术的不断发展和代币化趋势的加速,Web3市场平台将扩展到更多消费品和传统资产领域,产生“新需求+新供应”的全新市场,为供需双方提供创新性的价值主张。
4.1 知识产权与专利市场
知识产权(IP)和专利一直是高价值但流动性低的资产,借鉴Story Protocol所做的通过将IP转化为可编程的数字资产的启示,未来可能会出现链上的IP交易平台,这些平台将为创作者提供更多的控制权和收益机会。通过代币化和智能合约,创作者可以更高效地管理和交易他们的IP,同时确保在每次交易中获得应有的收益。这样的平台不仅提高了IP的流动性,还增强了市场的透明度和安全性,投资者也能以更低的门槛参与专利市场,为全球创意产业带来了新的可能性。
4.2 更复杂的数据及计算资源市场
面向开发者和企业,去中心化市场的概念已经在数据(如Ocean Protocol)、存储(如Filecoin)、计算资源(如Aethir)、GPU(如Render和io.net)以及带宽等领域初步得到应用。借鉴这个规律,我们有望看到更多复杂且高价值的资产被代币化,如AI模型、AI agents、物联网数据、专有算法和代码库,以及身份验证服务等等。这些资产的代币化都有潜力提供更加灵活、高效的资源利用和交易方式。
4.3能源/环境资产及使用权市场
面向传统金融和专业投资者,我们已经看到债券(Ondo finance),房地产(RealT)碳信用(Flowcarbon),甚至空中权利(Skytrade,允许交易即建筑物上方500英尺的空间使用)实现了代币化并推出了去中心化市场,为传统地流动资产带来分散所有权和即时结算等优势。未来,不难想象更多的环境资产、可再生能源、使用权,甚至农业和土地使用权将被代币化,并催生出全新的市场平台,通过Web3实现资产的流动性、自动化管理和全球化交易。
4.4 多样的消费品和收藏品市场
面向消费者,已经有大量消费品和收藏品成功实现了链上交易,例如艺术品、奢侈品、烈酒、游戏虚拟资产以及高端鞋类。这些物品通过代币化和区块链技术得到了更高的流动性和透明度,吸引了全球市场的关注。展望未来,宝石、经典汽车、雕塑和陶瓷等更多具有珍藏和投资价值的物品也有可能通过代币化,实现碎片化所有权和链上交易,进一步扩大数字收藏品市场的范围。
4.5个人时间与专业技能服务市场
预计未来也会有更成熟的Web3个人时间/知识技能市场,一个去中心化的时间管理Marketplace (比如Time.fun) 可以帮助用户产品化和最大化利用他们的时间,让普通人可以交易、交换或出售他们的空闲时间,用于各种目的,如兼职工作、技能学习、社交活动或休闲娱乐。又比如Friend.Tech允许用户通过代币化他们在社交网络上的影响力来进行互动。让用户可以购买和出售其他用户的“股份”,从而获得与他们直接对话的权利。这种机制不仅为用户提供了一种新的社交互动方式,还让影响者和创作者能够将他们的社交影响力货币化,与受众进行独特且深层次的互动。然而,这类平台的成功有赖于新兴技术的发展,必须突破现有的局限,如服务保障、用户信任、身份验证、合规性以及技能和知识的标准化问题,才能实现网络效应和市场规模的增长。
无论如何,优异的Web3 市场需要能有效率地对接供需,在这基础上灵活运用创新技术,合理运用代币激励和代币经济去实现平台的初始获客和高扩展。面对如雨后春笋的新型平台,我们应该关注那些真正利用新技术解决了现实问题和痛点,而非凭空制造需求的,迎合叙事的项目,并考虑平台是否有合理的经济模型带来的可持续性和扩展性。我们可以借鉴传统的IDEO创新模型来搭建一个评估框架:
Source: IDEO
可持续性(Viability):是否持续?
在可取性、可行性和可持续性方面得分高的创新Web3市场,更有可能在长期内取得成功,将当今的全球数字经济提升到新的高度。
Source: